大段骨缺損早期神經-血管網絡難以重建是骨再生修復面臨的幾個關鍵挑戰之一。近日,武漢理工大學的戴紅蓮教授通過3D打印雙離子時序釋放平臺促進了骨缺損中神經-血管網絡重建,該文章名為“3D-printed dual-ion chronological release functional platform reconstructs neuro-vascularization
network for critical-sized bone defect regeneration”,發表在Chemical Engineering Journal上。本研究設計了一種3D打印的含鎂明膠微球和摻鋅生物玻璃的α-磷酸三鈣支架,用于重建大段骨缺損的神經-血管網絡,用于適配神經和血管再生在骨缺損發生后立即開始,并在隨后的成骨分化中起關鍵作用的生物學過程。結果表明,含鎂明膠微球可以調節Mg2?的釋放速率,實現Mg2?的早期完全釋放,從而有效增強人臍靜脈內皮細胞的血管生成能力和PC12細胞的神經再生能力,同時避免Mg2?高濃度對晚期成骨的潛在抑制。此外,摻鋅生物玻璃確保了Zn2?的長期釋放,從而促進了骨髓間充質干細胞的活性和成骨分化。在大鼠顱骨大段缺損模型中,3D打印的α-磷酸三鈣支架顯著增強了神經-血管網絡密度,并在促進新骨形成方面表現出優異的性能。因此,該時序釋放平臺有望用于修復大段骨缺損,并為修復材料的設計提供指導。
背景介紹
大段骨缺損是骨科臨床治療中的難題。目前,常用的治療方法包括自體移植、同種異體移植和人工骨移植等策略。自體移植策略被認為是“金標準”,其中一個重要原因是自體骨含有豐富的神經-血管網絡。因此,人工骨移植不能實現理想的骨修復效果可能是因為忽視了神經-血管網絡的快速早期重建。
血管化在大段骨缺損修復中起著重要作用,它在骨修復過程中提供營養和因子以避免骨組織壞死,并通過促進神經肽受體的早期表達加速骨缺損的修復。此外,血管化還為骨相關神經再生提供了理想的環境。同時,神經系統在骨組織工程中的有益作用也已得到了證實。骨缺損發生后,缺損部位的神經修復在24小時內達到高峰。神經纖維通過分泌神經肽如降鈣素基因相關肽和Sema3A參與血管修復和成骨分化。
在本研究中,作者以3D打印的α-磷酸三鈣(α-TCP)水泥支架作為基質材料,引入含鎂的明膠微球(Mg-GMS)和摻鋅的生物玻璃(Zn-BG),構建了具有雙離子時序釋放功能的3D打印α-TCP支架(TCP/Zn-BG/Mg-GMS)。Mg-GMS用于控制Mg2+的釋放速度,以促進早期神經-血管化網絡的重建。而Zn-BG則用于調節支架的初始pH值,并確保Zn2+的長期釋放,以促進成骨作用。3D打印支架提供了機械支撐和互連孔結構。該研究證實了復合支架的血管化和神經化能力及其對成骨分化的影響。最后,在體內建立了8毫米的大鼠顱骨大段骨缺損模型并對支架功能進行驗證(圖1)。通過微計算機斷層掃描(micro-CT)和組織切片染色,探討了神經-血管化網絡重建對成骨的影響。這一研究策略提供了一種具有雙離子時時序釋放功能的3D打印α-TCP支架,有望作為修復大段骨缺損的骨移植物,并揭示了神經-血管化網絡重建在修復大段骨缺損中的作用。
圖1.3D打印的雙離子釋放支架,用于重建神經-血管化網絡以促進骨再生
材料與方法
BG粉末通過溶膠-凝膠法制備。簡而言之,將10.4 g TEOS、0.46 g TEP、1.52 g Ca(NO3)2·4H2O溶解在100 mL無水乙醇溶液中。然后在無水乙醇溶液中加入鹽酸(0.5 mol/L)調節pH值,并使用Pluronic® F-127作為模板。混合溶液在40°C水浴中慢慢攪拌以蒸發溶劑。最后,將粉末在600°C下加熱5小時得到BG。為了制備Zn-BG粉末,將10.4 g TEOS、0.46 g TEP、1.52 g Ca(NO3)2·4H2O、0.152 g Zn(NO3)2·6H2O溶解在100 mL無水乙醇溶液中,其余步驟相同。
Mg-GMS通過W/O乳化交聯法制備。簡而言之,在三頸燒瓶中加入30 mL液體石蠟和3 mL Span-80作為油相,并在50°C下以500 r/min攪拌混合。將葡萄糖酸鎂和明膠按適當質量比(2:1和1:1)溶解在去離子水中,形成混合溶液作為水相。然后將5 mL混合溶液滴入油相中,保持連續攪拌。15分鐘后,將反應轉移到冰水浴(4℃)中,慢慢加入1 mL EDC溶液。反應1小時后停止,然后通過過濾分離所得的GMS,用異丙醇清洗,并在通風處干燥24小時。根據葡萄糖酸鎂和明膠的比例,將樣品分類為2:1 Mg-GMS組和1:1 Mg-GMS組。
將3 g α-TCP粉末和xBG(x= 0%、5%、10%、15%的質量比)粉末均勻混合。然后將海藻酸鈉粉末加入去離子水中,制備10% w/v的海藻酸鈉凝膠。將海藻酸鈉凝膠加入到α-TCP和BG的粉末混合物中,通過機械攪拌直至形成糊狀,得到打印墨水。通過3D打印機(SunP BioMaker 2)用混合漿料制作TCP/BG復合支架。3D打印噴嘴直徑為500 μm,螺旋擠出速度為0.5–1 mm3/s,打印速度設定為5–15 mm/s,打印層厚度為500 μm。支架的主體打印完成后,將樣品浸入10%磷酸溶液中進行5分鐘的交聯反應,然后用去離子水沖洗三次并在室溫下干燥。
結果與討論
明膠微球(GMS)因其良好的生物相容性和可控的降解性能,常被認為是理想的藥物載體。Mg2+對神經-血管化網絡的重建具有積極作用,但其治療效果具有階段依賴性。因此,有必要在早期釋放Mg2+以促進神經-血管化網絡的重建,而在后期不釋放Mg2+以防止礦化。在本研究中,通過將鎂和GMS按不同比例結合,調節Mg2+的釋放濃度和時間。在第1天和第3天,2:1 Mg-GMS組的Mg2+釋放濃度高于1:1 Mg-GMS組。而在第7天,兩組均未釋放Mg2+。結果證實,通過改變鎂和GMS的復合比例,可以調節早期Mg2+的釋放濃度,從而更有效地促進神經和血管的生長。另一方面,Mg2+的釋放時間由GMS的降解時間決定,GMS的降解能力可以通過交聯程度來調節。GMS的可控降解確保了Mg2+在一定時間內釋放,而不會在后期阻礙礦化。根據先前的研究,兩組Mg-GMS釋放的Mg2+濃度均在安全范圍內。因此,選擇2:1 Mg-GMS組進行后續實驗。
制備了不同粒徑的Mg-GMS,以探索TCP/Mg-GMS打印墨水的打印能力。Mg-GMS的粒徑可以通過改變攪拌速度來控制。當Mg-GMS的最大粒徑大于500 μm時,打印過程中打印噴嘴會被Mg-GMS堵塞,導致打印過程中斷。當Mg-GMS的最大直徑小于300 μm時,打印支架的線條結構保持完整,且隨著Mg-GMS的降解,表面出現了多級孔結構。因此,選擇粒徑小于300 μm的Mg-GMS進行后續實驗。
先前的研究表明,Zn這一重要微量元素在骨重建中起著至關重要的作用。在成功制備TCP/BG復合支架的基礎上,制備了TCP/Zn-BG復合支架。研究了Zn-BG在復合支架表面的分布情況。根據元素映射結果,發現Si、O和Zn均勻分布在復合支架的表面,表明Zn2+成功摻入BG中且Zn-BG分布均勻。基于上述實驗,確定了BG的復合比例,并將Zn-BG制備為Zn2+釋放平臺。然后制備Mg-GMS,選擇2:1 Mg-GMS組作為Mg2+釋放平臺。以3D打印磷酸鈣水泥支架為基質材料,結合Zn-BG和Mg-GMS,形成3D打印雙離子時間釋放功能平臺。與Mg-GMS在PBS中的直接釋放相比,TCP/Zn-BG/Mg-GMS的Mg2+釋放速率在前三天更加溫和,釋放時間也略有延長。但TCP/Zn-BG/Mg-GMS中的Mg2+仍可在早期完全釋放。另一方面,Zn2+的釋放時間可持續長達27天。
TCP/BG的抗壓強度為15.44 ± 2.15 MPa,TCP/Zn-BG的抗壓強度與之相比無顯著變化。然而,TCP/Zn-BG/Mg-GMS的抗壓強度下降至12.59 ± 1.38 MPa。TCP/Zn-BG/Mg-GMS機械性能下降的主要原因是添加Mg-GMS增加了支架的孔隙率。孔隙率的增加有助于提高骨整合,但往往以機械性能為代價。然而,TCP/Zn-BG/Mg-GMS的抗壓強度仍滿足松質骨的機械要求(4–12 MPa)。此外,通過調整GMS的含量,可以在很大范圍內調節支架的表面孔結構。這使得支架可以根據不同骨缺損部位的特定結構和性能進行調整。在骨缺損修復和再生中,孔徑大于50 μm有利于成骨質量提高,血管組織生長的最小孔徑大于100 μm,微孔(孔徑小于10 μm)有利于細胞粘附和蛋白質吸附。因此,在開發支架時,具有分級孔結構是一個重要考慮因素。在本研究中,通過BG和GMS的降解,在復合支架表面形成了微孔和大孔結構,并通過3D打印構建了互連孔結構。三組復合支架兩個月內質量損失分別約為19 wt%、21 wt%和36 wt%。與TCP/BG和TCP/Zn-BG相比,TCP/Zn-BG/Mg-GMS具有更好的降解能力。材料的降解有助于新骨組織替代植入材料。

圖2. 3D打印雙離子時序釋放支架的表征。(A - C)不同粒徑Mg-GMS的TCP/Mg-GMS打印墨水的打印性測試。(D)TCP/Mg-GMS打印墨水的流變測試。(E)不同復合比例下的Mg2+釋放動力學。(F)復合支架的抗壓強度和(G)失重率。TCP/Zn-BG/Mg-GMS支架中Mg2+ (H) 和Zn2+ (I) 的釋放動力學。(J)TCP/BG、TCP/Zn-BG和TCP/Zn-BG/Mg-GMS支架的SEM圖像。(K)TCP/Zn-BG支架的EDS圖譜。
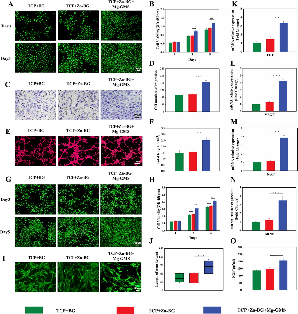
骨組織中的血管網絡為成骨提供了必需的營養、氧氣和生長因子。因此,血管化對于支架的再生性能至關重要。接下來,研究檢查了復合支架的血管生成能力。活/死細胞染色和CCK-8試驗的結果顯示,與其他兩組相比,TCP/Zn-BG/Mg-GMS中的HUVECs細胞活力和增殖顯著增加。Transwell試驗用于測試HUVECs的遷移能力。TCP/Zn-BG/Mg-GMS中的遷移HUVECs數量顯著高于其他兩組。管狀形成試驗用于評估HUVECs的血管化過程。在TCP/Zn-BG/Mg-GMS中觀察到較大的管狀結構,與TCP/BG和TCP/Zn-BG形成鮮明對比,表明Mg2+從復合支架中釋放后具有優異的血管生成活性。分支總長度的結果清楚地表明,TCP/Zn-BG/Mg-GMS中的計算參數遠高于其他兩組。這些結果進一步證實了TCP/Zn-BG/Mg-GMS對血管生長具有更好的誘導效果。總之,TCP/Zn-BG/Mg-GMS復合支架對血管網絡的重建起到了積極作用。神經發生對于骨修復也至關重要。我們通過使用雪旺細胞(SCs)的活/死細胞染色和CCK-8試驗,評估了三種復合支架的細胞相容性。結果顯示,TCP/Zn-BG/Mg-GMS中的SCs數量顯著高于其他兩組。神經生長因子(NGF)和腦源性神經營養因子(BDNF)是調節神經生長的重要介質。RT-PCR分析用于評估這兩種因子的表達。結果顯示,與其他兩組相比,TCP/Zn-BG/Mg-GMS表現出最高的基因表達。ELISA用于測定三組復合支架上種植的SCs的NGF分泌水平。結果顯示,TCP/Zn-BG/Mg-GMS中的NGF分泌水平顯著高于其他兩組,表明Mg2+有利于神經修復。軸突萌發是外周神經再生的關鍵決定因素。因此,使用PC12細胞研究復合支架的軸突萌發能力,以評估神經再生能力。結果顯示,TCP/BG和TCP/Zn-BG之間沒有顯著差異,而TCP/Zn-BG/Mg-GMS表現出最佳的神經突生長。上述結果表明,TCP/Zn-BG/Mg-GMS復合支架對血管和神經修復起到了積極作用。

圖3. 復合支架在體外促進血管化和神經再生的能力。體外通過活/死細胞染色(A)和CCK-8試驗(B)評估HUVECs的活力和增殖。Transwell試驗(C和D)測試HUVECs的遷移能力。管狀形成試驗(E)和分支總長度(F)評估HUVECs的血管化過程。體外通過活/死細胞染色(G)和CCK-8試驗(H)評估SCs的活力和增殖。第5天PC12細胞的免疫染色圖像(I)。神經突長度的定量分析(J)。(n = 15)。RT-PCR分析評估FGF(K)和VEGF(L)基因的表達。NGF(M)和BDNF(N)的RT-PCR分析。ELISA顯示種植在復合支架上的SCs的NGF分泌(O)。*,P < 0.05;**,P < 0.01;***,P < 0.001。
研究通過使用8毫米的大鼠顱骨大段骨缺損模型,進一步研究了復合支架在體內的骨再生能力。使用micro-CT和組織學分析評估了第6周和第12周的骨恢復情況。與TCP/BG相比,TCP/Zn-BG有更多的新骨生長,表明Zn2+的長期釋放有利于成骨,而TCP/Zn-BG/Mg-GMS在三組中對新骨生長的效果最好。新生骨組織的定量分析結果顯示,TCP/Zn-BG/Mg-GMS的新生骨的骨體積分數(BV/TV)和骨密度(BMD)顯著高于其他兩組。通過組織學分析(H&E染色和MT染色),對新生骨組織進行了評估。所有組在植入后均未觀察到明顯的炎癥反應或壞死。這些結果表明,TCP/Zn-BG/Mg-GMS中新骨組織的數量高于其他兩組,表明TCP/Zn-BG/Mg-GMS具有更快和更好的骨再生能力。此外,從H&E和MT切片中發現,TCP/Zn-BG/Mg-GMS在支架內部有更多的骨組織生長。這表明通過Mg-GMS和BG的降解形成的多級孔結構有利于骨組織向支架內部生長,也表明這種多級孔結構有利于加速材料在體內的降解行為。這為新骨組織最終替代植入材料的可能性打開了大門。此外,從MT染色切片中發現,TCP/Zn-BG/Mg-GMS中的新生血管形成顯著多于其他組,這與體外實驗結果一致,表明TCP/Zn-BG/Mg-GMS能夠促進血管化骨再生。
圖4. 大鼠大段骨缺損的骨再生情況。術后第6周和第12周,(A)不同組在冠狀面和矢狀面上的典型CT重建圖像。(B) 和 (C)顱骨大段骨缺損的微CT定量分析。*,P < 0.05;**,P < 0.01;***,P < 0.001。

圖7. 大鼠大段骨缺損的骨再生和神經-血管化。(A)H&E和MT染色。(B)從顱骨大段缺損樣本中進行的CD31(血管,紅色)和β3-微管蛋白(神經,綠色)共染色。
結論
在骨修復過程中,神經-血管化網絡的重建在成骨過程中起著關鍵作用。因此,研究設計了一個3D打印的雙離子時序釋放功能平臺,以重建神經-血管化網絡,用于修復大段骨缺損。摻鋅生物玻璃(Zn-BG)中Zn2+的長期釋放能夠有效上調Runx-2和OCN的表達,從而促進BMSCs的成骨分化。Mg-GMS可以調節Mg2+的釋放時間和速度,有效激活VEGF和NGF的表達,以促進神經-血管化網絡的重建。研究還使用該功能平臺修復了大鼠的大段骨缺損。根據放射學和組織學檢查,3D打印的雙離子時序控釋支架顯著促進了早期血管化和神經發生,從而促進最終的骨再生和重塑。因此,上述支架有望用作修復大段骨缺損的骨移植物,并為修復材料的設計提供指導。
參考文獻
Xia Y, Jing X, Wu X, et al. 3D-printed dual-ion chronological release functional platform reconstructs neuro-vascularization network for critical-sized bone defect regeneration[J]. Chemical Engineering Journal, 2023, 465: 143015.
https://doi.org/10.1016/j.cej.2023.143015